Industry application

行业应用

工业电源
应用概述
工业电源应用概述

工业电源是利用现代电力电子技术,控制开关管开通和关断的时间比率,维持稳定输出电压的一种电源,工业电源一般由脉冲宽度调制(PWM)控制IC和MOSFET构成。随着电力电子技术的发展和创新,使得工业电源技术也在不断地创新。目前,工业电源以小型、轻量和高效率的特点被广泛应用几乎所有的电子设备,是当今电子信息产业飞速发展不可缺少的一种电源方式。


针对工业电源领域,ballbet贝博征推出了一系列高校及可靠的VD MOS系列和SJ MOS系列。ballbet贝博征自主研发的高压SJ MOS采用先进的多层外延技术,实现了极低导通电阻RDSON和FOM优值(RDSON*Qg),为客户的高效率、高可靠性需求提供了良好的选型条件。


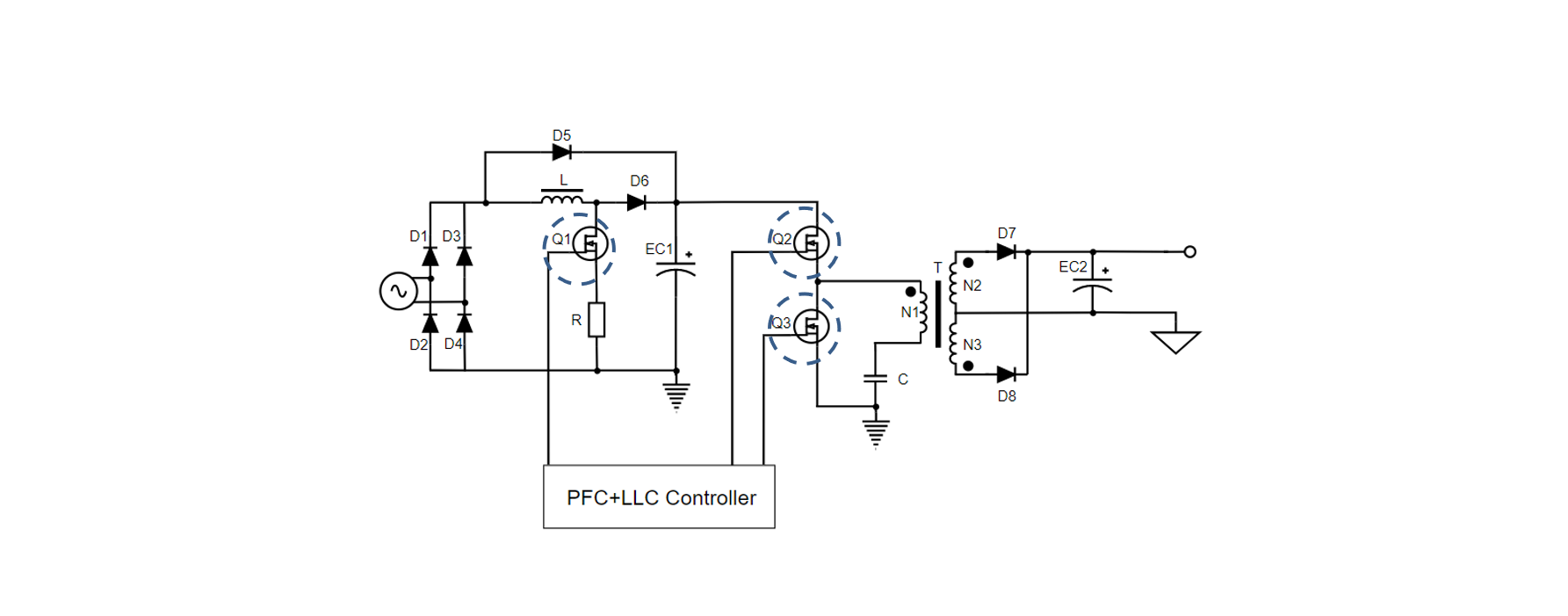
工业电源
应用系统图
工业电源应用系统图
工业电源
应用拓扑图
工业电源应用拓扑图
工业电源
推荐产品

VD MOSFET产品清单

Part Number VDSS(V) ID(A)@25°C V(GS)th(V)@250μA RDS(on)(Ω)@VGS=10V 25°C max QG(nC) Package Datasheet
min max

SJ MOSFET产品清单

Part Number VDSS(V) ID(A)@25°C V(GS)th (V) RDS(on)(Ω)
@VGS=10V 25°C max
QG(nC) CFD Package Datasheet
MPSW60M041 600 66 2.5-4.5 0.041 140 - TO-247 Download
MPSW60M043CFD 600 66 3-5 0.043 140 Y TO-247 Download
MPSW60M086CFD 600 41 3-5 0.086 72 Y TO-247 Download
MPSX65M170 650 20 2-4 0.17 38.5 - TO-220F/TO-220/TO-262 TO-263/TO-247/DFN8×8 Download
MPSX65M280CFD 650 15 3-5 0.28 27 Y TO-220F/TO-263 Download
MPSX65M650 650 8 2.5-4.5 0.65 13.4 - TO-220F/TO-220/TO-251 TO-252/DFN8*8 Download
MPSX65M830B 650 5.5 2-4 0.83 11.2 - TO-220F/TO-263/TO-262 TO-251/TO-252 Download
MPSX65M990 650 4 2.5-4.5 0.99 8.8 - TO-220F/TO-220TO-251 TO-252 Download
MPSX70M360B 700 11.6 2-4 0.36 27 - TO-263/TO-220F/TO-251 TO-252 Download
MPSX70M420B 700 11 2-4 0.42 22.6 - TO-263/TO-220F/TO-251 TO-252 Download
MPSX70M600B 700 7.3 2-4 0.6 16 - TO-220F/TO-251/TO-252 Download
MPSX70M1K1 700 4 2.5-4.5 1.1 8.8 - TO-220F/TO-220/TO-251 TO-252 Download
MPSX70M1K5 700 5 2.5-3.5 1.5 5.5 - TO-220F/TO-251/TO-252 Download
MPSX80M250B 800 18 2-4 0.25 43 - TO-220F/TO-247 Download
MPSX80M850B 800 6.6 2-4 0.85 13.7 - TO-220F/TO-252 Download

SGT MOSFET产品清单

Part Number VDSS(V) ID(A)@25°C V(GS)th(V)@250μA RDS(on)(mΩ) 25°CMax QG(nC) Package Datasheet
min max @VGS=10V @VGS=4.5V
MPGC15R063 150 157 2.0 4.0 6.3 / 65 TO-263 Download
MPGC20R170 200 80 2.5 4.5 17.0 / 57 TO-263 Download